第一章 机械运动第1节 长度和时间的测量






第一章 机械运动第2节 运动的描述


第一章 机械运动第3节 运动的快慢



第一章 机械运动第4节 测量平均速度


第二章 声现象第1节 声音的产生与传播





第二章 声现象第2节 声音的特性





第二章 声现象第3节 声的利用



第二章 声现象第4节 噪声的危害和控制



第三章 物态变化第1节 温度






第三章 物态变化第2节 熔化和凝固




第三章 物态变化第3节 汽化和液化





第三章 物态变化第4节 升华和凝华



第4章 光现象第1节 光的直线传播




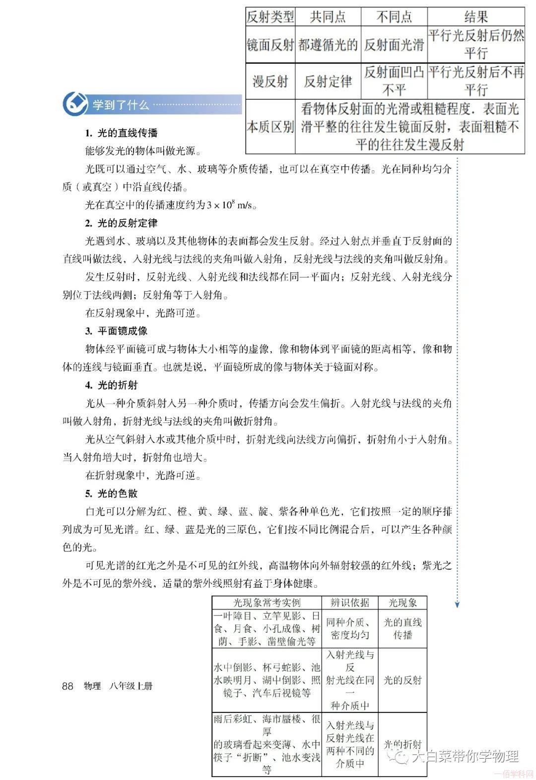
第4章 光现象第2节 光的反射



第4章 光现象第3节 平面镜成像




第4章 光现象第4节 光的折射




第4章 光现象第5节 光的色散




第五章 透镜及应用

















第六章 质量和密度




10 00:22




11:26





















第十四章 内能的利用第1节 热 机





第十四章 内能的利用第2节 热机的效率




第十三章 内能的利用第3节 能量的转化和守恒



第十五章 电流和电路第1节 两种电荷




第十五章 电流和电路第2节 电流和电路




第十五章 电流和电路第3节 串联和并联



第十五章 电流和电路第4节 电流的测量



第十五章 电流和电路第5节 串、并联电路中电流的规律




第十六章 电压 电阻第1节 电 压





第十六章 电压 电阻第2节 串、并联电路中电压的规律


第十六章 电压 电阻第3节 电 阻




第十六章 电压 电阻第4节 变阻器




















0









测小灯泡的功率
设题点1:电路图[据实物图画电路图、连接实物图(依题目要求合理选取电流表、电压表的量程)];设题点2:滑动变阻器的作用(保护电路、调节小灯泡两端的电压);设题点3:电路故障分析及处理;设题点4:电流表、电压表的读数,电功率的计算;设题点5:灯丝的电阻会随温度的变化而变化;设题点6:在测小灯泡额定功率的实验中,手和眼的分工(手移动滑片的位置,同时眼镜观察电压表的示数,当示数达到小灯泡的额定电压时,停止移动滑片);设题点7:能否用多次测量求出的电功率的平均值作为小灯泡的额定功率(不能,额定功率为小灯泡在额定电压下的功率,且在不同的电压下小灯泡的电功率不同,小灯泡的电功率随外加电压的变化而变化,故不能求平均值).设题点8:能否用不是额定电压下测量求出的灯泡电阻值作为依据计算额定电压下的电流,从而计算出灯泡的电功率(不能,不同的电压下小灯泡的电功率不同,灯丝的温度不同,温度影响灯丝的电阻值,电阻不同,不能作为计算额定电压下的电流的依据。).





探究电流产生的热量与哪些因素有关
设题点1:实验用的煤油质量相等;设题点2:实验时如何控制电流相等(使阻值不同的电阻丝串联);设题点3:实验时为何选用煤油而不选用水(原因是:普通水是导体,煤油是绝缘体。)设题点4:电流产生的热量如何体现(运用转换法:让煤油吸收电流产生的热量从而温度升高,再用温度计来显示温度进行判断);设题点5:控制变量法在实验中的应用.
探究感应电流的产生条件设题点1:如何感知感应电流的产生及其方向(通过灵敏电流计的指针偏转感知感应电流的有无:若灵敏电流计的指针右偏,则电流从灵敏电流计的正接线柱流入,若左偏,则反之);设题点2:感应电流产生的条件(闭合回路、导体需做切割磁感线运动);设题点3:若产生的感应电流较小,应如何采取措施使现象明显(改选磁性强的磁体、切割磁感线时保持垂直且尽量快速、改用导线制成矩形的多匝线圈代替单根导线);设题点4:实验中改变磁场方向的目的(研究感应电流的方向和磁场方向的关系);设题点5 实验中用到的研究方法(控制变量法和转换法).






初中物理题型方法总结
探究影响电磁铁磁性强弱的因素
设题点1:判断电磁铁磁性强弱的方法[(观察电磁铁吸引大头针(或铁钉)数目的多少(或数量),数目越多,则磁性越强,数目越少,则磁性越弱);设题点2:滑动变阻器的作用(保护电路、改变电磁铁线圈中电流的大小);设题点3:如何研究电磁铁的磁性强弱跟电流的关系(控制线圈的匝数不变,移动滑动变阻器的滑片改变电流,电流越大,电磁铁的磁性越强,反之,则越弱);设题点4:如何研究电磁铁的磁性强弱跟线圈匝数的关系[将匝数不同的两个电磁铁串联接入电路中(目的是控制电流相同).在电流相同时,线圈匝数越多,电磁铁的磁性越强,反之,则越弱];设题点5:实验用到的研究方法(控制变量法和转换法).
太阳能的利用(太阳内部发生的是核聚变反应)
(1)直接利用
①太阳能直接转化为内能(光热转换),如:利用集热器等给水加热;
②太阳能直接转化为电能(光电转换),如:太阳能电池把太阳能转化为电能.
(2)间接利用
①存贮在化石燃料中的太阳能,如:石油、天然气、可燃冰等;
②被海洋、大地吸收,使水蒸发,促使大气、水循环,形成风、雨、雪等.而风能、水能又可以被人类利用转化为电能等其他形式的能量;
③被植物、微生物吸收,转化为生物质能.





















































祝孩子们本学期物理成绩再进一步!版权归原作者所有,如有侵权联系删除。