来源:青北教育2025-10-30 18:13:29
一
测量和机械运动

二
声现象

三
物态变化

四
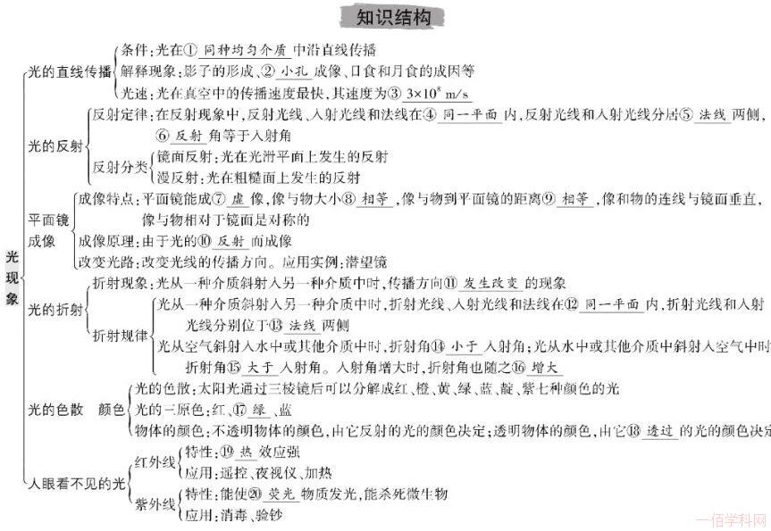
光现象

五
透镜及其应用

六
质量和密度

七
力 运动和力

八
压强

九
浮力

十
简单机械 功和功率

十一
机械能和内能

十二
电路

十三
电阻 欧姆定律

十四
电功和电功率

十五
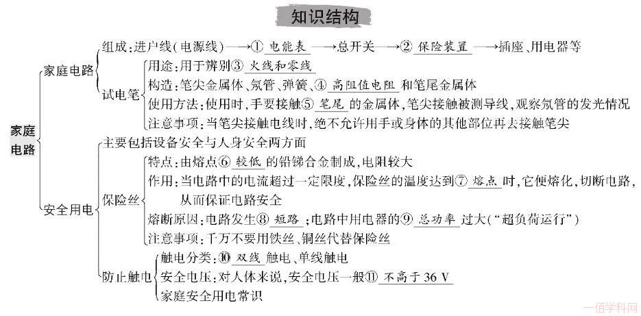
家庭电路

十六
电和磁

十七
信息、材料、能源

九年级化学1-12单元144个巩固基础知识大全
2025-10-31【考前基础过关】九年级化学100个考点总结
2025-10-31中考冲刺营 | 初中化学易混易错知识,一文弄清!
2025-10-31人教版九年级上册化学全册知识点(最新版)!
2025-10-31初三化学知识点详解
2025-10-31收藏丨初中物理动图合集
2025-10-302023年北京海淀初三上册期中物理试卷(附答案)
2025-10-302023北京海淀初三物理上册期末物理(有答案)
2025-10-302025年北京市中考物理试卷及答案
2025-10-29北师大附中2025-2026学年第一学期开学考试初三英语试题及答案
2025-10-29| 报名咨询热线:
400-808-1765 |